皇冠信用盘结算日_一家五口登机前30分钟狂吃11斤榴莲,当事人:这辈子都不想再听到榴莲两个字了
时间:2025-09-18 阅读:4172 评论:152
皇冠信用网代理登3(www.hgty.us)-开会_员出_租平_台)皇冠信用网/—开会员账号—(招登1登2登3(平台出售)9月17日皇冠信用盘结算日,据先锋新闻报道,近日在泰国清迈,因榴莲无法携带上飞机,5人30分钟狂吃11斤榴莲,“硬吞”到怀疑人生!

当事人李先生称,他们一家人在泰国清迈旅游,“中午我爸要开一只11斤重的榴莲,计划是我们一路吃,到上飞机刚好就‘消灭’了皇冠信用盘结算日。结果一路上太多其他的美食了,就只能在机场门口把这个榴莲全部干掉。”
他们当时在机场外每人分了四、五块拳头大小的榴莲肉,吃到“此生不想再见榴莲”皇冠信用盘结算日。五人登机后打嗝、说话全是味,以至于乘客投诉“有人偷带榴莲上飞机”,全家尴尬低头,并对此深表歉意。李先生说:“挺抱歉的,以后我们就不‘头铁’了,我这辈子是不想再听见榴莲两个字了。”

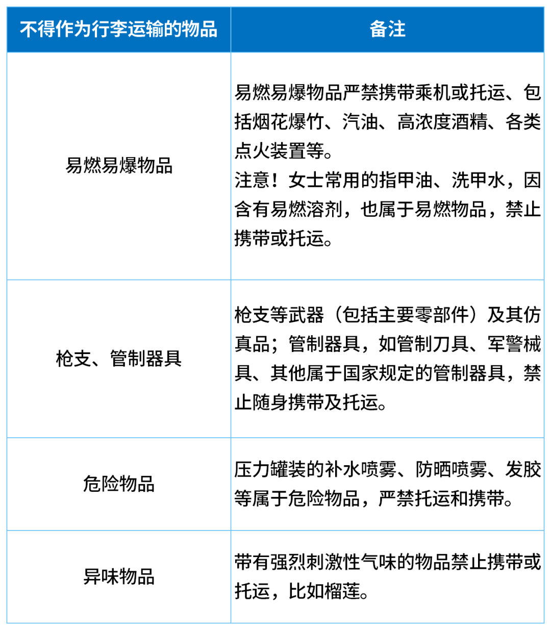
榴莲禁止带上飞机
带有强烈刺激性气味的物品禁止携带或托运,比如榴莲皇冠信用盘结算日。

(来源:先锋新闻)
猜你喜欢
- 2026-03-03世界杯平台代理合作 _中国喊停供应,美国才意识到事情严重性:半导体扛不住,库存仅够用数月
- 2026-03-032026世界杯平台 _特朗普开始幻想了,号称要在一个月内解决伊朗,时间点选在了访华前最后一刻?
- 2026-03-022026世界杯代理平台 _一面黑色哀悼旗升起,伊朗首个盟友参战,向以色列发射导弹,特朗普被坑惨了
- 2026-03-022026世界杯彩票怎么买 _中方奉陪到底!访华迟迟没回复,特朗普掀桌了,要废除中国一地位
- 2026-03-01足球俱乐部世界杯 _亚足联官方:因中东局势紧张 西亚区亚冠联赛推迟进行
- 2026-02-22皇冠足球 _男子喝20支藿香正气水后开车,因醉驾被抓!法院:构成危险驾驶罪
- 2026-02-22皇冠d盘 _总票房突破70亿!暂列全球第一
- 2026-02-21皇冠ag hga035 _王心迪、徐梦桃成为中国体育史上第五对奥运金牌夫妇
- 2026-02-20皇冠信用盘代理 _2名初中女生扶摔倒女子遭索赔22万,女子称受惊吓摔倒,交警认定两名初中生次责
- 2026-01-18皇冠账号申请 _“大起”被防住后,下周A股怎么走?
- 2026-01-17皇冠代理登入 _中方算总账,100个帮手也救不了,话音刚落,老杜阵营将弹劾马科斯
- 2026-01-17世界杯代理注册 _5-3日本险爆冷,点球大战晋级,亚洲杯4强产生,国足有机会冲击决赛



网友评论